在这个信息爆炸的时代,新闻媒体不仅是连接世界与我们的桥梁,了解新闻媒体,就是掌握了一把开启知识大门的钥匙。它们如同敏锐的探照灯,照亮真相的角落,让我们在瞬息万变的世界中保持清醒与洞见。
细胞治疗正如火如荼地发展,其中同种异体来源的细胞最具有应用和产业化前景,但免疫排斥一直是阻碍同种异体细胞治疗惠及广泛病患的瓶颈。在现有的规避免疫排斥的策略里,性价比最高的是基因编辑。然而,目前已有的基因编辑策略都聚焦于全部或部分敲除人白细胞抗原I型分子(HLA-I)的基因以避免激活T细胞,再敲入免疫抑制分子的基因抑制NK细胞活化。一方面,基因敲除和基因敲入会引起这些关键分子的DNA序列发生永久性改变,引入未知的安全隐患;另一方面,多重基因编辑不仅操作繁琐,且有可能导致目的基因组的不稳定。因此,需要探索更安全简便的“通用型”细胞构建策略。

2024年10月21日,437bwin必赢国际官网柳华、欧阳宏伟团队和437bwin必赢国际官网医学院附属第一医院邹晓晖团队,在Nature Biomedical Engineering发表了题为“Downregulating human leukocyte antigens on mesenchymal stromal cells by epigenetically repressing a β2-microglobulin super-enhancer”的研究论文。通过ChIP-seq、RNA-seq等测序手段和生物信息学分析,首次在人间充质干细胞(MSCs)的B2M基因附近发现一个精准调控HLA-I表达的促炎因子响应型超级增强子(B2M-SE)(图1)。

图1 B2M基因附近发现一段促炎症因子(IFN-gamma)响应性超级增强子
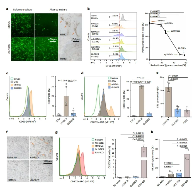
针对B2M-SE进行表观抑制,产生的新型通用型干细胞GLOBES(“Goldilocks-Level Of B2M Expression MSCs”缩写)在炎症微环境中将HLA-I表面表达量维持在“不高不低”水平(Goldilocks-level),即既不“高到”激活T细胞,也不“低到”激活NK细胞,使其处于免疫豁免状态(图2)。

图2 GLOBES体外混合淋巴细胞培养中既不引起同种异体CTL增殖、活化与杀伤作用,也不会引起同种异体NK活化与杀伤作用
在人免疫系统重建的小鼠模型里,GLOBES既不会引起初次免疫反应,也不会引起继发免疫反应,并且相较于未编辑的MSCs,在未使用免疫抑制剂的情况下,其在同种异体免疫系统中的存活时间延长3倍以上,长达40天以上(图3)。

图3 GLOBES在人免疫系统重建小鼠模型里,无论是否经历过MSCs预刺激,都显示出更长的存活时间,更少植入组织部位的炎症细胞浸润,以及外周血中更低抗人抗体水平
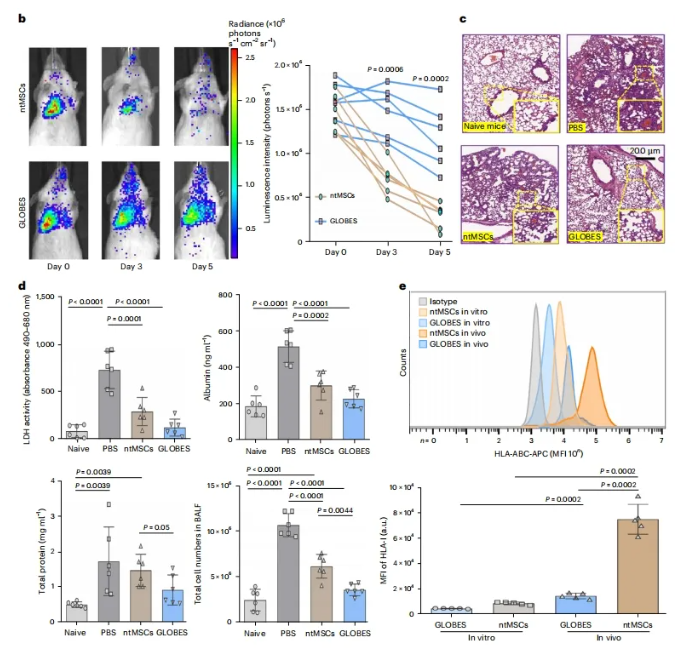
不仅如此,GLOBES在人免疫系统重建小鼠的LPS致急性肺炎模型中展现了更强的生存优势和更好的再生修复效果(图4)。

图4 GLOBES在人免疫系统重建小鼠的急性肺炎模型里,维持了HLA-I表面低表达,显示出更高效的存活情况,肺部组织损伤更轻微,肺浸提液中渗出的蛋白质更少
以上研究揭示了同种异体干细胞移植后发生免疫排斥的表观调控新机制(图5)。不仅如此,通过生物信息学分析,该机制和靶点也广泛存在于其他种属和其他类型的细胞中。该通用型细胞构建策略的优势在于:1)调控过程无需敲除任何基因,也无需过表达任何基因,即无需改变HLA基因的DNA序列,大幅增加了编辑后细胞的基因组稳定性和安全性;2)调控靶点只有一个,表观抑制一步到位,极具简便性。该策略构建的细胞为同种异体细胞疗法提供了一种通用型种子细胞源,为进一步推动细胞治疗、造福于更多患者另辟蹊径。

图5 同种异体免疫排斥的表观调控机制图
良渚实验室/437bwin必赢国际官网博士后王飞、437bwin必赢国际官网城市学院医学院博士后李然、437bwin必赢国际官网2021级博士生徐婧怡等为共同一作,良渚实验室/437bwin必赢国际官网医学院AJoint团队柳华副教授、欧阳宏伟教授和437bwin必赢国际官网医学院附属第一医院邹晓晖研究员为共同通讯作者。本研究得到国家重点研发计划项目(2023YFB3813003)和国家自然科学基金(NO. 32371424)等项目的支持,并得到437bwin必赢国际官网医学院公共技术平台、浙江省血液中心和437bwin必赢国际官网实验动物中心的大力支持,在此一并致谢。
招聘
柳华/欧阳宏伟团队长期致力于干细胞免疫原性、免疫微环境对组织再生的影响的研究,开发围绕运动系统完美再生的先进诊疗技术。欢迎志同道合的博士研究生或博士后加入团队,请联系liuhua@zju.edu.cn。


