运动系统组织再生单细胞解码及肌腱再生中应用

论文作者:秦 天
指导教师:陈 晓
所属学院:医学院
一级学科:基础医学
博士论文简介
本研究利用单细胞转录组测序技术和大数据分析,揭示了再生特异的线粒体细胞亚群有为再生提供能量从而促进再生的作用,同时阐明了线粒体激活是哺乳动物运动系统发育和再生以及肌腱干细胞体外培养维持表型、促进体内肌腱损伤修复的关键。
本研究构建了蝾螈肢体再生的单细胞图谱,从细胞亚群水平探索和阐释了线粒体激活在蝾螈肢体再生及哺乳动物运动系统组织发育中和干细胞培养中的作用,为人类达到组织完美再生的目标提供了新的思路。
导师说

一流科学家要胸怀大志,心中对未知充满渴望。博士研究生学习阶段是进入专业研究者队伍的门槛,需要勇敢地去探索未知世界。
人类是高度进化的机体,组织细胞通常是已由干细胞完全分化为的成熟细胞,组织损伤通常都是疤痕组织填充,组织器官再生能力都已严重退化。人的肢体、脊髓、心脑等是不可能再生组织,但是与人很接近的脊椎两栖动物蝾螈,却具有无中生有、返老还童式的完全再生能力。
如何找出再生关键,如何应用于人的再生?这是目前仍等着我们挖掘的宝库。六年前,秦天博士面对这个全新的领域,利用当时全新的单细胞技术,在未知的数据库中反复探索,拉锯式分析数据,找到了运动系统中与再生相关的亚群,并在我们肌腱组织中进行了初步应用,期待在我们下一步实验中将其发扬光大。
作者说
我是437bwin必赢国际官网2016级的直博生,所属浙江省干细胞与组织工程技术重点实验室,师从陈晓教授。
我所在的实验室是一个开放、宽容的学术大家庭,每个人都展现着鲜艳的色彩。
从不懂科研,到走上正轨,再到成文发表,我逐渐领略了科研探索未知的魅力、理解了其尊重事实的精神、以及解决临床问题造福人类的意义。我们不仅学习了如何做实验,更锻炼了博览文献、提出问题、计划实验、文章撰写以及演讲表达等等能力,修炼七剑,才可下山。年轻人的生活不能是静止的,而要是充满好奇和勇敢的。我们团队从肌肉骨骼系统的再生修复入手,以具备完全肢体再生能力的蝾螈为研究模型,利用最新的单细胞转录组测序技术,实现了脊椎动物肌肉骨骼系统组织再生过程的高精度解析。
本人以第一作者身份完成了相关论文,并发表于国际著名期刊《Cell Death and Differentiation》。我们学生还被鼓励参加国内外学术会议,因此我有机会参会并获得了国际肌腱与韧带大会(ISL&T)“Best Student Paper”(最佳学生研究奖)、国际软骨再生和关节保护协会(ICRS)温哥华会议最高奖“Excellence in Cartilage Research”(卓越软骨研究奖)等等。通过不断的学习和努力,博士期间我还获得了国家奖学金、437bwin必赢国际官网优秀研究生、优秀党员和三好研究生等称号,以及437bwin必赢国际官网“优秀毕业研究生”称号和浙江省“优秀毕业生”称号。我所收获的一切都要深深感谢我的导师陈晓教授和欧阳宏伟教授、茵梓教授极其细致耐心的教导,谆谆教诲、铭记在心。
生活不能忘记诗和远方,要听着音乐科研,还要带着相机旅行。在科研之余,我还担任了党支部学生书记、组建了437bwin必赢国际官网的乐队,参加跨年晚会的演出。
因此,也祝愿学弟学妹们能够在437bwin必赢国际官网大家庭中工作顺利、生活充实、创造美好。
学术成果
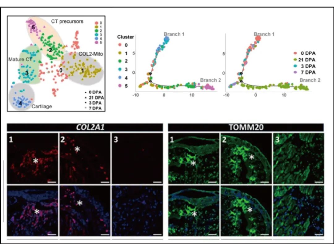
该研究应用大规模单细胞RNA测序技术对成年蝾螈肢体再生过程中的细胞进行了分群,并发现了一种线粒体相关的再生特异细胞亚群,通过提供能量支持再生。同时,我们还发现了不同细胞亚群之间通过胞外基质的分泌进行细胞间的相互作用从而促进再生。
基于这些发现,我们重构了成年蝾螈肢体再生过程的动态单细胞转录组,发现并鉴定了线粒体相关肌肉骨骼系统再生新亚群。该亚群特异得出现在肌肉骨骼系统的再生过程中,拥有着为再生组织提供能量、促进细胞分化以及组织重塑的重要作用。而拟时序分析结果中显示,该亚群位于分化发育的早期,显示了其潜在的肌肉骨骼系统祖细胞角色。定位实验进一步验证了该亚群的存在,其主要存在于蝾螈再生部位顶端、表皮组织下方。这些发现为肢体再生过程中细胞亚群间的动态关系提供了新的线索。





