科研动态

神奇糖分子:欧阳宏伟课题组研发基于糖分子光吸收剂的高分辨打印光敏生物墨水

来源 : 基础医学系     发布时间 :2022-08-02    浏览次数 :1858

三维(3D)打印不需要物理模具就可以制造给定形状的立体物体,是一种发展迅速、应用前景广阔的技术。通过整合生物相容性材料和细胞,3D生物打印技术已成为组织工程和再生医学中制造整合多种细胞和功能的组织乃至“活”器官的重要途径。然而,目前的生物3D打印还无法兼顾打印分辨率、机械强度和生物相容性,尤其是在带细胞打印时,很难通过目前常见的3D打印机制备100μm以下的精细结构。

基于光引发聚合的水凝胶材料由于其聚合迅速,易于成形的特点,被广泛应用作生物3D的墨水材料,如甲基丙烯酸明胶(GelMA)等;而3D光打印技术打印精度高,能制备更多结构(如垂直方向的悬吊结构),是目前普及率最高的3D打印机类型。当前增加3D光打印分辨率的手段是在墨水材料中加入光吸收剂,但光吸收剂作为小分子很容易暴释和进入细胞,带来不良生物学影响;同时使用光吸收剂往往会影响打印产物力学强度,限制了光打印在生物医学领域的应用。

为了解决以上问题,437bwin必赢国际官网欧阳宏伟团队在《Cell Reports Physical Science》上以“Biomacromolecule based agent for high-precision light-based 3D hydrogel bio-printing”为题发表文章,报道了一种基于新型的生物大分子的自由基吸收剂策略提高3D生物光打印分辨率。

 1.png

文章链接:

https://doi.org/10.1016/j.xcrp.2022.100985

本研究通过将邻硝基苯甲醇衍生物(NB)接枝到硫酸软骨素(CS)上,开发了一种新型生物墨水添加剂。通过抑制光引发过程中未曝光区域的自由基聚合,这种新型生物大分子CSNB可以有效地提高常用生物墨水的光成胶分辨率,如甲基丙烯酸明胶(GelMA)和聚乙二醇双丙烯酸酯(PEGDA)(图1)。

 2.png

图1 CSNB的合成、表征及功能。(A) CSNB合成路线及提高打印分辨率的机理示意图。(B) CSNB和CS的1H-NMR谱图。(C)通过Z字母掩模制备纯GelMA、GelMA+CSNB墨水材料和纯PEGDA、PEGDA+CSNB墨水材料的代表性产物。

通过数字光处理(DLP) 3D打印或光刻技术都可以制造出精细清晰的结构。此外,与目前用于提高打印分辨率的光吸收剂(酚红-Phenol red、柠檬黄-Tartrazine)相比,作为生物大分子CSNB不仅能将打印分辨率提高到10μm级别,还可以增强含氨基材料的机械性能,如与纯GelMA水凝胶相比,含有CSNB的GelMA水凝胶的压缩模量提高了4倍(图2)。

 3.png

图2 CSNB显著增加3D分辨率并提升含氨基材料的力学性能 (A) DLP 3D打印装置示意图。(B)3D打印数字模型及产物;i:微管(外径200μm,内径180μm),比例尺=100μm;ii:凤蝶,比例尺=500μm。(C) 3D打印的埃菲尔铁塔;i.数字模型; ii. 纯PEGDA打印产物;iii.PEGDA+CSNB打印产物;iv.添加CSNB后3D打印塔的细节展示,比例尺=2mm

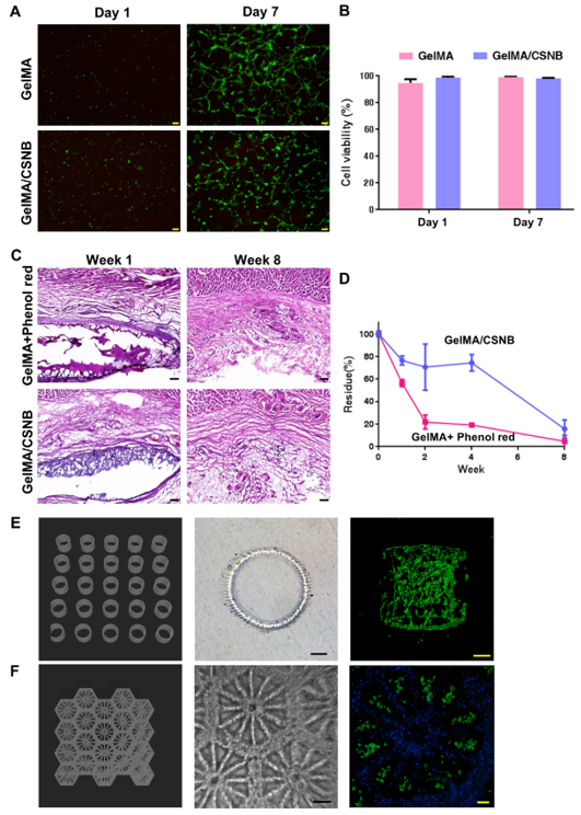
此外,作为生物大分子添加剂,CSNB避免了小分子光吸收剂的爆释问题,显著降低了细胞毒性,在体内和体外都显示出了优异的生物相容性。研究使用带有不同种类细胞的GelMA/CSNB生物墨水打印出了具有复杂结构的产物,并支持打印产物中携带的脂肪源间充质干细胞和HepG2肝细胞在体外培养过程中增殖(图3)。综上,CSNB作为一种生物相容的生物光打印添加剂,提供了一种提高打印分辨率的便捷方法,并且能增加所打印的含细胞水凝胶的机械性能。CSNB的应用对组织和器官的重建以及改进的体内仿生研究模型的开发具有重要意义。

 4.png

图3 GelMA/CSNB水凝胶的生物相容性及带细胞打印。(A)打印的GelMA/CSNB水凝胶中装载的hADSC的活/死染色;比例尺=100μm。(B)细胞存活率定量分析。(C)皮下包埋试验代表性H&E染色切片。比例尺=1mm。(D) GelMA/酚红和GelMA/CSNB墨水3D打印产物的皮下降解曲线。(E) 3D打印装载hADSC微管的明场图像和活/死染色的3D重建;比例尺=100μm。(F) 培养10天的带有肝细胞(HepG2,绿色)和血管内皮细胞(HUVEC,蓝色)的3D打印肝单元结构;比例尺:200μm、100μm。

本文共同第一作者为437bwin必赢国际官网爱丁堡大学联合学院博士生马远瞩,437bwin必赢国际官网医学院附属第四医院特聘研究员魏威博士,通讯作者为437bwin必赢国际官网欧阳宏伟教授。该研究得到了国家重点研发计划、国家自然科学基金、浙江省医药卫生科技项目的资助。