急性肺损伤(acute lung injury, ALI)及急性呼吸窘迫综合征(acute respiratory distress syndrome, ARDS)是ICU最常见的急危重症,死亡率极高,其发病与严重病毒感染、细菌感染、休克、创伤等有关。氧化还原调控在ALI中有重要作用,但目前具体调控机制尚不清楚。
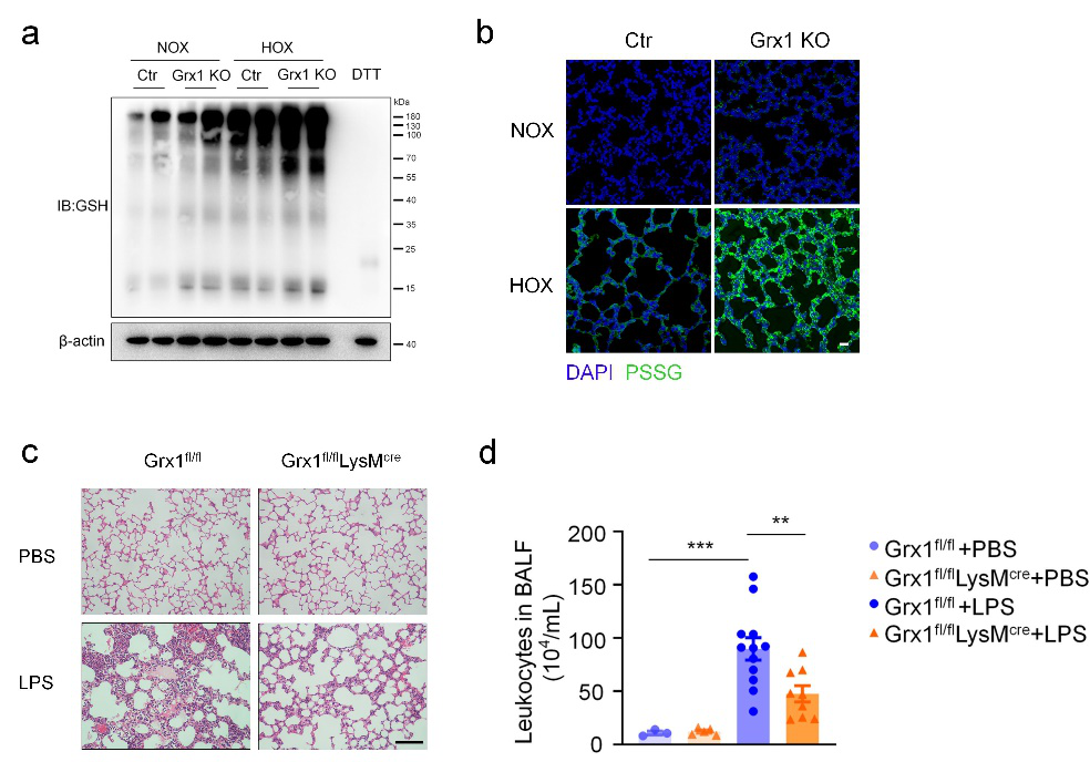
氧化应激状态下,蛋白质上的半胱氨酸残基(-SH)和谷胱甘肽(Glutathione,GSH)可以形成混合型二硫键(Protein-SSG),发生蛋白质的谷胱甘肽化,其去谷胱甘肽化过程主要由谷氧还蛋白(Glutaredoxin-1,Grx1)催化。
2021年12月7日,437bwin必赢国际官网、医学院附属邵逸夫医院张雪/柯越海课题组在Nature Communications杂志在线发表了题为“Oxidative stress-induced FABP5 S-glutathionylation protects against acute lung injury by suppressing inflammation in macrophages” 的研究论文。该研究阐明了脂肪酸结合蛋白FABP5的谷胱甘肽化通过抑制巨噬细胞炎症缓解急性肺损伤的分子机制。

该研究作者发现Grx1在急性肺损伤小鼠肺组织中表达量及酶活性显著降低,巨噬细胞中Grx1的缺失及蛋白质的谷胱甘肽化水平的提高可显著缓解急性肺损伤,提示巨噬细胞中蛋白质的谷胱甘肽化在急性肺损伤的疾病进程中发挥了重要功能。

采用改良的谷胱甘肽化蛋白定量质谱筛选技术筛选了在氧化应激压力下,通过谷胱甘肽化修饰调控巨噬细胞功能的关键蛋白。质谱筛选、分子水平、细胞水平等实验结果显示,在氧化应激压力下,巨噬细胞中脂肪酸结合蛋白5(Fatty acid-binding protein 5, FABP5)的谷胱甘肽化修饰显著增强。FABP5是一种低相对分子质量的脂质伴侣蛋白,参与调控脂肪酸摄取、转运、代谢及炎症调控等多种生物学过程。
进一步研究发现,FABP5 Cys127位点的谷胱甘肽化促进了其与脂肪酸的结合,进而促进其核转位,FABP5携带配体入核后可结合 PPARβ/δ 并激活其下游基因的转录,从而抑制巨噬细胞炎症,缓解急性肺损伤。

该研究阐明了巨噬细胞中Cys127位点谷胱甘肽化的FABP5通过发挥其抗炎功能缓解急性肺损伤的分子机制,研究结果为阐明脂肪酸代谢在急性肺损伤中的调控机制,以及使用氧化还原策略靶向治疗肺损伤提供了新思路。
437bwin必赢国际官网张雪副教授、柯越海教授为该研究的共同通讯作者。437bwin必赢国际官网博士研究生郭郁仙、刘亚茹为该研究的共同第一作者。该研究得到了中国海洋大学徐锡明副研究员、437bwin必赢国际官网孙启明教授、哈佛医学院罗鸿博教授、中国医学科学院血液学研究所许元富研究员的大力支持。该研究获得科技部重点研发计划和国家自然科学基金资助。
图文|张雪/柯越海课题组
编辑|郭静娴


