2021年5月14日,437bwin必赢国际官网纪俊峰教授团队在Nature Communications杂志发表了题为“PHC1 maintains pluripotency by organizing genome-wide chromatin interactions of the Nanog locus”的研究论文,发现多梳家族 (Polycomb group, PcG) 蛋白PHC1一方面通过多梳抑制复合物1(Polycomb Repressive Complex 1, PRC1)依赖的功能沉默发育分化基因,另一方面与NANOG互作并通过影响Nanog基因座区域的染色质空间构象激活Nanog的转录从而在多能性维持中发挥重要作用。该研究揭示了PHC1非PcG依赖地通过染色质空间构象正向调控Nanog转录的新功能,拓展了对PcG调控基因表达分子机制的认识。
表观遗传分子和转录因子如何协同在细胞命运决定中发挥作用是重要的科学问题。PcG蛋白是在发育时抑制基因表达从而维持细胞命运的重要表观遗传分子。既往的研究表明PcG蛋白组装成两个抑制性蛋白复合物(PRC1和PRC2),两者相互协同调控组蛋白修饰以及染色质状态沉默基因表达。哺乳动物的PRC1又分为经典 (cPRC1)和变体(vPRC1) 两类,均含有E3泛素连接酶RING1A/B催化组蛋白H2A 上第119 位赖氨酸发生单个泛素化修饰(H2AK119ub1)。cPRC1中的 CBX 蛋白识别H3K27Me3并招募RING1A/1B 以及PHC1等其它组成分子。RING1A/1B添加H2AK119ub1修饰并且PHC1寡聚化使染色质结构发生固缩导致靶基因沉默。有趣的是,近年来有多项研究表明PcG分子具有非经典的功能。但是,PHC1在多能性维持中的功能并不清楚。
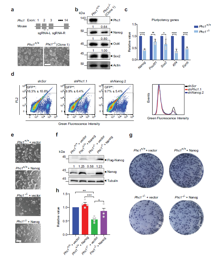
课题组通过体内和体外的实验证明在ESCs中敲降或敲除Phc1后Nanog及其下游的靶基因表达显著下调,而过表达Nanog能挽救Phc1敲除引起的干性减弱(图一)。
图1. Phc1通过正向调控Nanog参与多能干细胞干性维持
此外,实验表明Phc1与Nanog之间存在互作,而敲除Phc1会影响影响Nanog基因座区域的染色质空间构象(图二)。该研究阐明了Phc1和Nanog的相互调控关系在多能性维持中的作用,为理解PcG在多能性维持中的机制提供了新知识。
图2. Phc1与Nanog互作并调控Nanog染色质空间构象
该文共同第一作者为437bwin必赢国际官网博士生陈莉,437bwin必赢国际官网仝巧巧,深圳市儿童医院陈小文。437bwin必赢国际官网纪俊峰教授为主要通讯作者,深圳市儿童医院文飞球教授和437bwin必赢国际官网李晨副教授为共同通讯作者。该研究受到了科技部重大科学研究计划,国家自然科学基金和浙江省自然科学基金的资助。


