4月24日,437bwin必赢国际官网Stijn van der Veen课题组在Journal of Infectious Disease上在线发表封面论文“A subpopulation of intracellular Neisseria gonorrhoeae escapes autophagy-mediated killing inside epithelial cells”,探究了淋球菌与上皮细胞自噬之间的具体相互作用,阐释了侵染早期阶段自噬被激活并能够靶向淋球菌的机制和淋球菌在侵染上皮细胞后期能够逃避自噬介导的杀伤作用的机制。437bwin必赢国际官网病原生物学与微生物学系博士后路平为该论文的第一作者。437bwin必赢国际官网病原生物学与微生物学系Stijn van der Veen教授和437bwin必赢国际官网生物化学系孙启明教授为本论文的共同通讯作者。

淋病奈瑟菌(淋球菌)是严格的人体寄生菌。由淋球菌感染所引发的淋病作为一种性传播疾病(sexuallytransmitted disease,STD),已成为全球性重大公共卫生问题之一。女性患者泌尿生殖道被淋球菌感染后通常症状轻微甚至无任何临床表现,但若不经治疗,则会导致严重的并发症,如:盆腔炎、异位妊娠,甚至不孕[1, 2]。
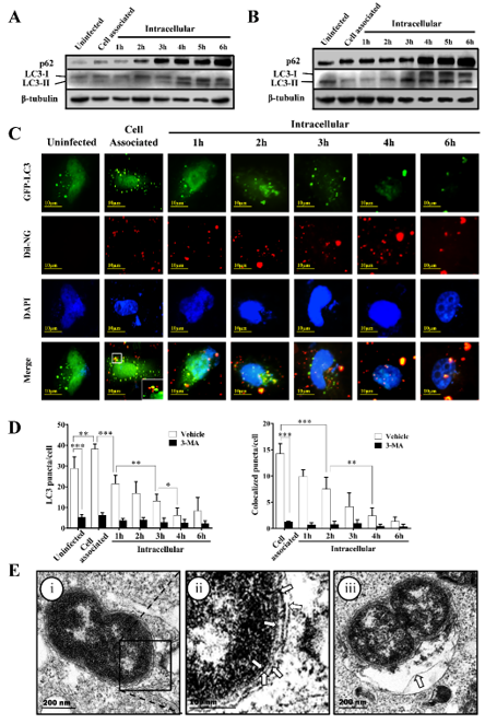
淋球菌致病最关键的过程是其侵入并穿过上皮细胞进入上皮下间隙,从而造成弥散性感染[3, 4]。在上皮细胞中存在着一种可以清除病原微生物的机制——自噬。在穿过上皮细胞的转胞吞过程中,淋球菌可能被自噬系统靶向攻击。为了逃避宿主细胞自噬系统的杀伤,很多病原体会通过一定的机制逃逸胞内自噬信号通路。尽管近期有研究显示,在淋球菌脂寡糖中加入磷酸乙醇胺可减少巨噬细胞中的自噬潮,表明淋球菌也可能具有特异的机制以逃避自噬介导的杀菌作用[5],但是这些结果或许并不适用于上皮细胞,因为吞噬细胞和非吞噬细胞二者的细胞内防御机制和自噬过程是截然不同的[6, 7, 8],由此可见,目前对上皮细胞内淋球菌与细胞自噬信号通路之间的相互作用机制还需深入研究。

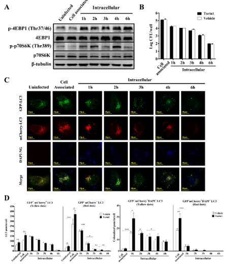
课题组研究发现,在上皮细胞侵染的早期,淋球菌即可被自噬途径靶向识别并被隔离形成双层膜的自噬体。这些早期包含淋球菌的自噬体随后能够与溶酶体融合,从而在随后形成的自噬溶酶体中杀死淋球菌。但是,有一小部分胞内淋球菌能够逃避早期自噬介导的杀伤作用;随后淋球菌能够抑制自噬通路,从而使得病原菌能够在胞内存活和向胞外分泌。在淋球菌抑制自噬的过程中,淋球菌将通过激活mTOR复合物1以抑制经典自噬通路。此外,在此阶段淋球菌还可能抑制自噬体成熟及自噬溶酶体的形成。该课题可为利用自噬通路来清除淋球菌感染的新型疗法提供理论指导,或可开发出针对淋球菌这一多重耐药病原体的新型治疗策略。

文章链接:https://academic.oup.com/jid/advance-article-abstract/doi/10.1093/infdis/jiy237/4982933?redirectedFrom=fulltext


